当前位置:首页 > 大足新闻 > 正文

国家医保局:2026年推动所有省份开通职工医保个人账户跨省共济

发布日期:2026-02-14 15:15 来源:学习强国

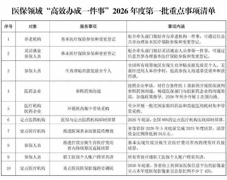
中新网2月10日电 据国家医保局网站消息,国家医保局2月10日发布《医保领域“高效办成一件事”2026年度第一批重点事项清单》(以下简称“清单”),其中明确,所有省份开通职工医保个人账户跨省共济。

图自国家医保局网站

此外,清单明确,至少开展一批次国家组织药品和高值医用耗材集中带量采购;2026年底前,全国80%的定点医疗机构实现即时结算;基本实现住院分娩生育医疗费用省内跨统筹区直接结算。

清单还包括生育津贴直接发放至个人、重点医院医保影像跨省调阅等服务事项。